Упр.24 ГДЗ Алимов 10-11 класс (Алгебра)
Решение #1
Решение #2

Рассмотрим вариант решения задания из учебника Алимов, Колягин, Ткачёва 10 класс, Просвещение:
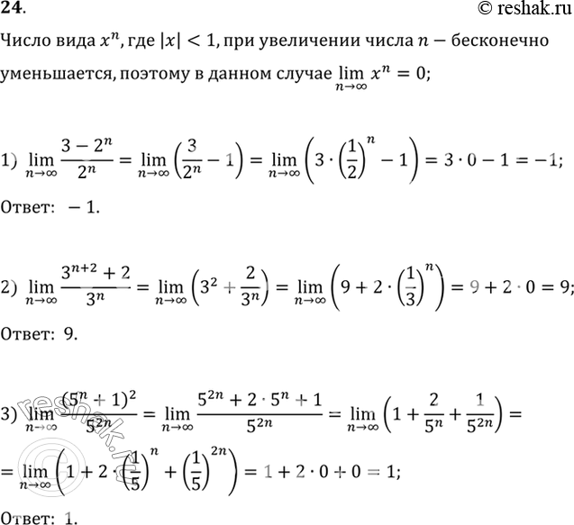
24. Вычислить:
1) lim n-> бесконечность (3-2n)/2/n;
2) lim n-> бесконечность (3(n+2) +2)/ 3n.
*размещая тексты в комментариях ниже, вы автоматически соглашаетесь с пользовательским соглашением